Abstract
ABT-199 (Venetoclax) is a small-molecule BH3 mimetic that activates pro-apoptotic BCL-2 family proteins causing cell death. BCL-2 family regulates ADP/ATP exchange across the mitochondrial membrane by voltage-dependent anion channel (VDAC) to prevent the loss of coupled mitochondrial respiration during the apoptosis (Manfredi, J Bio Chem 2003). We and other have shown that AML is BCL-2 dependent and leukemia stem cell (LSC) rely on BCL-2 to regulate the oxidative phosphorylation (OxPhos) activity for survival (Pan, Cancer Discovery 2014; Lagadinou, Cell Stem Cell, 2013). IACS-010759, a novel complex I inhibitor, effectively inhibits cell respiration and exhibits potent anti-leukemia effect in AML (Molina, 2016 AACR abstract #335) . We hypothesized that BCL-2 facilitates OxPhos activity, and that BCL-2 inhibition with ABT-199 will enhance anti-leukemia efficacy of IACS-010759 in AML.
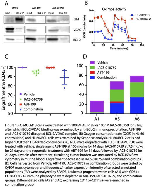
Priming of AML cell lines with ABT-199 (0-33 nM) for 24 hrs, followed by IACS-010759 (0-33 nM) for 72 hrs drastically inhibited viable cell numbers as determined by flow cytometry. Analysis of cellular respiration using Seahorse showed that both ABT-199 at 20nM and IACS-010759 at 11nM partially (<15%) reduced oxygen consumption rate (OCR), while combination treatment fully (60%) inhibited basal and maximal OCR as early as 2 hrs. This translated into inhibition of ATP production at 6 hrs and loss of the mitochondrial membrane potential (MMP) measured by TMRE/MTG or JC-1 flow cytometry. Further, ABT-199 followed by IACS-010759 induced cleavage of caspase-3 and DNA damage shown by g-H2AX immunoblotting. Anti-BCL-2 immunoprecipitation showed decreased BCL-2/VDAC binding in ABT-199- and IACS-010759-treated cells (Fig 1A). Sequential treatment with ABT-199 followed by IACS-010759 (10-100 nM) in primary AML cells (n=3) caused additive decrease in viable cell numbers.
To explore the role of BCL-2 in mitochondrial metabolism, we utilized HL-60 cells overexpressing BCL-2. The HL-60/BCL-2 cells (a kind gift by Dr. Kapil N. Bhalla) have increased OxPhos activity as measured by basal and maximal OCR by Seahorse (Fig.1B); and increased basal and mitochondrial ROS production measured by H2DCFDA and MitoSOX Red flow cytometry. BCL-2 inhibition by ABT-199 at 100 nM after 2 hrs treatment induced ROS production in control but not in HL-60/BCL-2 cells. Further, HL-60/BCL-2 cells were less sensitive to IACS-010759 compared to control cells. These data suggest that BCL-2 facilities OxPhos maintenance and reduces efficacy of mitochondrial inhibitors.
We next tested the combined anti-AML efficacy of BCL-2 and OxPhos inhibitors in an in vivo leukemia model, by injecting NSG mice with AML PDX cells harboring FLT3-ITD. Upon engraftment, leukemia-bearing mice were randomized to receive vehicle; single agent ABT-199 at 100 mg/kg for 14 days; IACS-010759 at 7.5 mg/kg for 21 days; or sequential treatment with ABT-199 for 14 days followed by IACS-010759 for 21 days. Consistent with in vitro findings, mice in the IACS-010759 and IACS-010759/ABT-199 combination groups had lower circulating tumor burden compared to other groups as measured by hCD45% flow cytometry (Fig. 1C). Survival analysis in all groups is ongoing. Tumor cells collected from 2 mice of ABT-199, IACS-010759, or the combination treatment group at the end of drug dosing showed decreased OCR. The frequency of CD34+CD38-CD123+ AML stem/progenitor cells was decreased in ABT-199, IACS-010759 and combination groups, with notable induction of differentiation in combination group (CD11b and CD11c), measured by CyTOF mass cytometry (Fig. 1D).
In summary, our data indicate that in addition to its known anti-apoptotic function, BCL-2 facilitates mitochondrial respiration and OxPhos in AML cells, possibly through direct binding of mitochondrial pore protein VDAC. Inhibition of BCL-2 with ABT-199 disrupts BCL-2/VDAC interactions, reduces OCR and induces ROS production. Combined blockade of BCL-2 with ABT-199 and of mitochondrial complex I with IACS-010759 produces a greater anti-AML efficacy in AML cells in vitro and in vivo .
Battula: United Therapeutics Corporation: Research Funding.
Author notes
Asterisk with author names denotes non-ASH members.

This feature is available to Subscribers Only
Sign In or Create an Account Close Modal